铭鸿体育资讯网

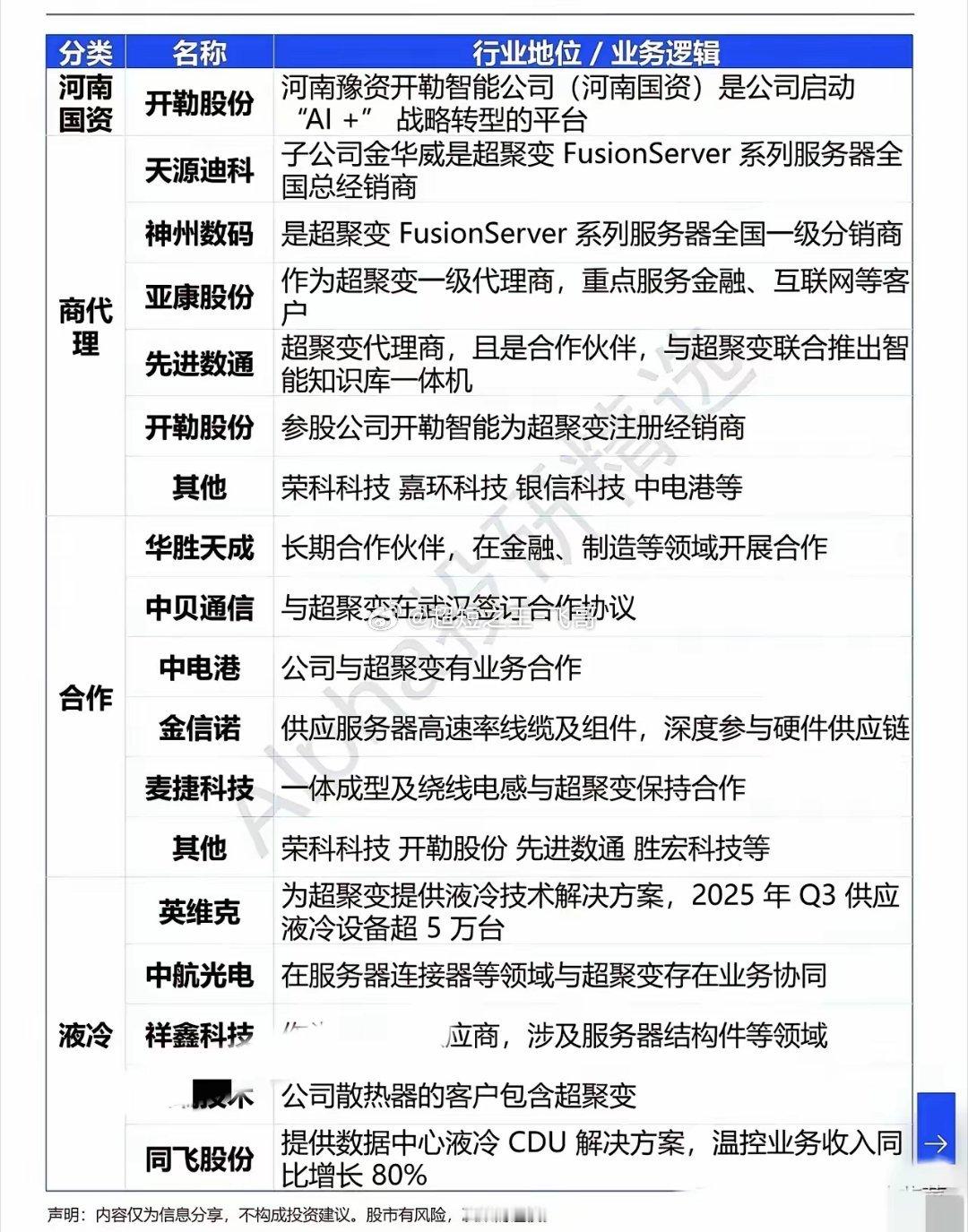
华为系算力巨头超聚变完成IPO辅导,产业链关注度持续升温。从股权关系看,东方明珠

华为系算力巨头超聚变完成IPO辅导,产业链关注度持续升温。从股权关系看,东方明珠、翠微股份等通过基金间接参股,河南国资旗下豫能控股等存在资源整合预期;渠道端,天源迪科、神州数码为核心经销商,亚康股份、先进数通为一级代理商;液冷环节,英维克、同飞股份提供关键温控方案,中贝通信、金信诺等深度参与硬件供应链,全产业链布局逐步清晰。中国聚变能源核聚变产业