铭鸿体育资讯网
天上掉下昕妹妹的文章
一、立讯精密:市值4789亿,消费电子、无线耳机、果子概念 二、神剑股份:市值1
2026-04-21 00:26
一、立讯精密:市值4789亿,消费电子、无线耳机、果子概念 二、神剑股份:市值1
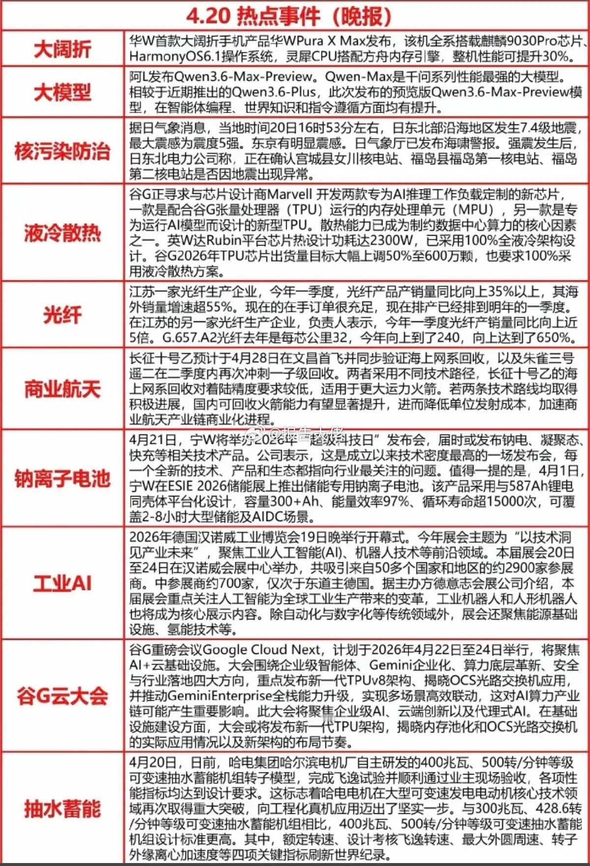
周一 晚间 财经热点信息!1.华为手机,大模型2.核污染防治(小日本地震)3
2026-04-21 00:26
周一 晚间 财经热点信息!1.华为手机,大模型2.核污染防治(小日本地震)3
4月20日涨停复盘 AI硬件 600330天通股份--2板-----CPO+商业
2026-04-21 00:27
4月20日涨停复盘 AI硬件 600330天通股份--2板-----CPO+商业
航空航天利好汇总1.第十一个“中国航天日”主场活动将于4月24日在四川省成都市举
2026-04-20 20:25
航空航天利好汇总1.第十一个“中国航天日”主场活动将于4月24日在四川省成都市举
4月24日中国航天日 重大信息发布在即1、从国家航天局获悉,今年中国航天日主题是
2026-04-20 09:25
4月24日中国航天日 重大信息发布在即1、从国家航天局获悉,今年中国航天日主题是
DeepSeek启动首次外部融资 V4跑分图泄露有关国内AI巨头DeepSeek
2026-04-20 08:24
DeepSeek启动首次外部融资 V4跑分图泄露有关国内AI巨头DeepSeek
荣耀闪电机器人半程马拉松夺冠 超过人类纪录4月19日北京亦庄人形机器人半程马拉松
2026-04-20 09:25
荣耀闪电机器人半程马拉松夺冠 超过人类纪录4月19日北京亦庄人形机器人半程马拉松
国产光纤全球爆单 部分产品价格暴涨650%央视财经:今年以来,光纤行业呈现出产品
2026-04-20 08:26
国产光纤全球爆单 部分产品价格暴涨650%央视财经:今年以来,光纤行业呈现出产品
明日作业方向
2026-04-19 22:23
明日作业方向
CPO继续狂飙!这次不一样啦!主要是《一个季度财报引发的洪流》CPO(共封装光学
2026-04-19 22:26
CPO继续狂飙!这次不一样啦!主要是《一个季度财报引发的洪流》CPO(共封装光学
液冷及数据中心温控龙头创世纪:液冷机柜与高端装备融合龙头英维克:液冷全链条温控解
2026-04-19 21:28
液冷及数据中心温控龙头创世纪:液冷机柜与高端装备融合龙头英维克:液冷全链条温控解
周末最大的消息就是中东有反转了,上周大盘走好,主要是预期周末会谈妥,结果被老特搅
2026-04-19 19:24
周末最大的消息就是中东有反转了,上周大盘走好,主要是预期周末会谈妥,结果被老特搅
Meta光模块千亿美金采购受益标的2026年,Meta计划将资本支出提升至115
2026-04-19 19:25
Meta光模块千亿美金采购受益标的2026年,Meta计划将资本支出提升至115
四月下旬,聚焦八大主线!
2026-04-19 13:23
四月下旬,聚焦八大主线!
周末:人气热度榜!两大平台人气榜:1.光芯片+碳化硅2.电池+储能3.液冷数据中
2026-04-19 10:23
周末:人气热度榜!两大平台人气榜:1.光芯片+碳化硅2.电池+储能3.液冷数据中
补涨概念之机器人1. 睿能科技:布局工业机器人核心部件业务,技术迭代速度快,贴合
2026-04-18 15:22
补涨概念之机器人1. 睿能科技:布局工业机器人核心部件业务,技术迭代速度快,贴合
周末休市股市个股利好重磅消息:看看有没有你的持仓股 -、以下均是利好消息 1.仕
2026-04-18 15:22
周末休市股市个股利好重磅消息:看看有没有你的持仓股 -、以下均是利好消息 1.仕
美股大涨 原油跳水 下周怎么走本周大盘在外围股市普遍创出新高的背景下,A股市场也
2026-04-18 10:24
美股大涨 原油跳水 下周怎么走本周大盘在外围股市普遍创出新高的背景下,A股市场也
突发一个大利好:海峡通了,油价大跌!4月17日
2026-04-17 22:21
突发一个大利好:海峡通了,油价大跌!4月17日
4月17日 周五,热门人气票点评圣阳股份:七连领跑,储能龙头博云新材:五连板强,
2026-04-17 18:26
4月17日 周五,热门人气票点评圣阳股份:七连领跑,储能龙头博云新材:五连板强,
第一页
下一页
作者信息
天上掉下昕妹妹
感谢大家的关注
分类: 娱乐
热门分类
体育
NBA
国际足球
中国足球
亚洲杯
科比
综合体育
CBA
推荐
热榜
军事
社会
明星八卦
娱乐
财经
科技
汽车
历史
国际
游戏
动漫
公益
搞笑
商业
互联网
数码
房产
家居
时尚
科学探索
职场
育儿
股票
教育
影视
情感
热点
中国军情
武器
中国南海
投资
楼市
大咖秀
外汇
创业
风口
SUV
豪车
概念车
优惠
新能源
美国
欧洲
朝日韩
俄罗斯
孕期
街拍
恋爱攻略
婚姻
正能量