铭鸿体育资讯网

电子及工控讲解的文章

一位朋友用C51定时器做了个时钟可以实现自己调时间和正常的钟表功能。

刚开始的

一位朋友用C51定时器做了个时钟可以实现自己调时间和正常的钟表功能。 刚开始的

一位朋友用C51定时器做了个时钟可以实现自己调时间和正常的钟表功能。 刚开始的
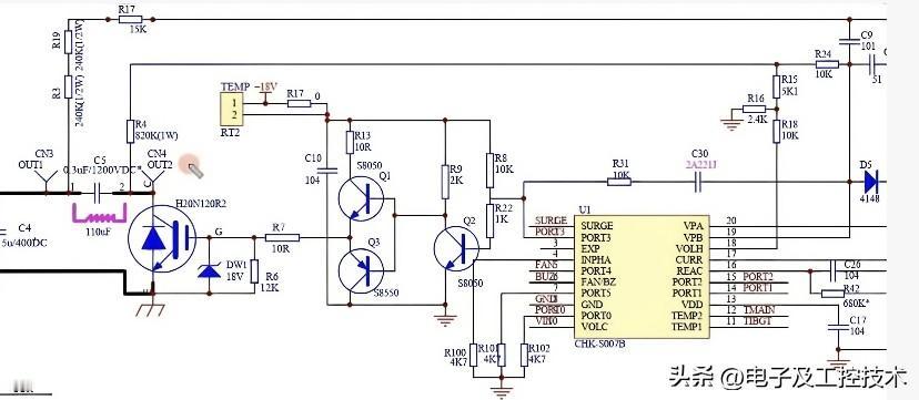
电磁炉也有高压保护电路,它主要是保护绝缘栅晶体管不被高压击穿而设置的一种保护机制

电磁炉也有高压保护电路,它主要是保护绝缘栅晶体管不被高压击穿而设置的一种保护机制

电磁炉也有高压保护电路,它主要是保护绝缘栅晶体管不被高压击穿而设置的一种保护机制
一位新入职电工的友友发了一个配电箱内部图,图中的元器件几乎全部被工厂里的灰尘覆盖

一位新入职电工的友友发了一个配电箱内部图,图中的元器件几乎全部被工厂里的灰尘覆盖

一位新入职电工的友友发了一个配电箱内部图,图中的元器件几乎全部被工厂里的灰尘覆盖
不得不说劳动人民的智慧,手头有啥就用啥。土办法有时候能解决大问题。如果没有安全隐

不得不说劳动人民的智慧,手头有啥就用啥。土办法有时候能解决大问题。如果没有安全隐

不得不说劳动人民的智慧,手头有啥就用啥。土办法有时候能解决大问题。如果没有安全隐

工厂该给电工加补贴了//@沉淀阿建:上夜班能获得额外的夜班补贴,增加电工的收入

工厂该给电工加补贴了//@沉淀阿建:上夜班能获得额外的夜班补贴,增加电工的收入
这台配电箱堪称教科书级别的工艺典范!线路排布
作为电工的我们,主要是干什么活呢,

这台配电箱堪称教科书级别的工艺典范!线路排布 作为电工的我们,主要是干什么活呢,

这台配电箱堪称教科书级别的工艺典范!线路排布 作为电工的我们,主要是干什么活呢,

新手电工跟着学准没错

新手电工跟着学准没错

有机油在就不怕拉缸了

有机油在就不怕拉缸了
在绘制电路时,有时候换个思路和角度,也挺有意思。下面给各位老铁分享一个电路。

在绘制电路时,有时候换个思路和角度,也挺有意思。下面给各位老铁分享一个电路。

在绘制电路时,有时候换个思路和角度,也挺有意思。下面给各位老铁分享一个电路。
我们在开车时会听到发动机的微微震动声,那发动机里面的零件每秒钟要摩擦几十甚至上百

我们在开车时会听到发动机的微微震动声,那发动机里面的零件每秒钟要摩擦几十甚至上百

我们在开车时会听到发动机的微微震动声,那发动机里面的零件每秒钟要摩擦几十甚至上百
今天看到了一篇文章写关于介绍城阳电工事迹的。看过之后,我想城阳电工确实有许多我们

今天看到了一篇文章写关于介绍城阳电工事迹的。看过之后,我想城阳电工确实有许多我们

今天看到了一篇文章写关于介绍城阳电工事迹的。看过之后,我想城阳电工确实有许多我们
在路上,一位朋友问:“这是一幅什么功能的电路图?”

我打开他发来的这张电路图,

在路上,一位朋友问:“这是一幅什么功能的电路图?” 我打开他发来的这张电路图,

在路上,一位朋友问:“这是一幅什么功能的电路图?” 我打开他发来的这张电路图,
电工接线规范很重要,一位电工在户外布线,从电线颜色的选取,再到布线的工艺,简直无

电工接线规范很重要,一位电工在户外布线,从电线颜色的选取,再到布线的工艺,简直无

电工接线规范很重要,一位电工在户外布线,从电线颜色的选取,再到布线的工艺,简直无
为什么电工都是夜班的多?今天一位在工厂上班的朋友道出了实情。他说:晚上电费便宜,

为什么电工都是夜班的多?今天一位在工厂上班的朋友道出了实情。他说:晚上电费便宜,

为什么电工都是夜班的多?今天一位在工厂上班的朋友道出了实情。他说:晚上电费便宜,
无论做什么事情都不要眼高手低,看着会,一做就废。学习电子技术也是如此,学习电子技

无论做什么事情都不要眼高手低,看着会,一做就废。学习电子技术也是如此,学习电子技

无论做什么事情都不要眼高手低,看着会,一做就废。学习电子技术也是如此,学习电子技

感谢各位小伙伴的分享[握手][作揖]

感谢各位小伙伴的分享[握手][作揖]
在与几位朋友聊天,有一位朋友说了这样一句话:“搞内燃机的博导,三十年,没有搞出高

在与几位朋友聊天,有一位朋友说了这样一句话:“搞内燃机的博导,三十年,没有搞出高

在与几位朋友聊天,有一位朋友说了这样一句话:“搞内燃机的博导,三十年,没有搞出高
洗衣机一般有波轮式的和滚筒式的两种,现在它们的电路控制主板都大同小异,今天给各位

洗衣机一般有波轮式的和滚筒式的两种,现在它们的电路控制主板都大同小异,今天给各位

洗衣机一般有波轮式的和滚筒式的两种,现在它们的电路控制主板都大同小异,今天给各位
今天准备用供电电压为5V 的直流电作为电源,制作一个四路抢答器。这个抢答器主要元

今天准备用供电电压为5V 的直流电作为电源,制作一个四路抢答器。这个抢答器主要元

今天准备用供电电压为5V 的直流电作为电源,制作一个四路抢答器。这个抢答器主要元

涨知识,用电更懂珍惜了

涨知识,用电更懂珍惜了