电磁炉也有高压保护电路,它主要是保护绝缘栅晶体管不被高压击穿而设置的一种保护机制。
下面是电磁炉内部的高压保护电路。我们知道晶体管都有一定的耐压限制,电磁炉内部电路板上的绝缘栅晶体管,它集电极上的电压不能超过1100伏,如果超过就会击穿晶体管而受到损坏。
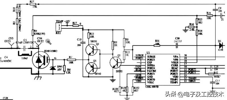
为了晶体管IGBT不被高压损坏,电磁炉电路的设计者们会在晶体管的集电极上加一路高压检测电路。用这个电路来监控晶体管集电极C的电压,使它工作在安全电压范围内。
熟悉电磁炉电路的朋友都知道,当IGBT晶体管导通时,就有310V 开始给电磁炉的炉盘线圈充电,这时电流会从炉盘线圈到晶体管集电极C,再到晶体管的发射极E,然后入地形成回路。这时电路盘的两端电压为左正右负,当晶体管关断后,会产生反向的自感电动势,此时它的方向是左负右正,来维持原来电流的方向。
这样线圈上的电压与振荡电容C6上的电压会叠加在一起,这点的电压会瞬间上升到上千伏,很容易使IGBT晶体管击穿损坏。
所以在这里就加了一路检测电路,这点的电压产生以后,它会经过R4、R15、R16 这三个电阻。它们串联分压后,会在R15和R16间产生一个采样电压。
这个采样电压会经过限流10k电阻R18送给微处理器MCU的第18引脚Vo LH。这个引脚就是高压保护引脚,从这个引脚采样过来的电压值会和芯片内部设定的电压值进行比较,如果电压过高,芯片会自动调整它的占空比,缩短高脉冲的脉宽,这样就调整了输出PWM脉冲信号的宽度,最终使IGBT晶体管的导通时间变短,从而给电磁炉盘的充电时间也变短了,就会使IGBT晶体管的集电极C这点电压下降,这样就起到了保护IGBT的作用。

