铭鸿体育资讯网
拾贝的笔记的文章
这是今天的策略,精准预判!看到的铁子,点赞评论,一起抓牛骨!
2026-04-22 11:34
拾贝的笔记
这是今天的策略,精准预判!看到的铁子,点赞评论,一起抓牛骨!
按策略入了锌业gf ,拓维抛了。早盘分批低吸昆仑。华工昨日尾盘低吸的,光这么强,
2026-04-22 11:30
拾贝的笔记
按策略入了锌业gf ,拓维抛了。早盘分批低吸昆仑。华工昨日尾盘低吸的,光这么强,
昨晚美股高开低走,不过早盘亚洲交易段美股期指展开反弹,日韩股市低开走高,外围市场
2026-04-22 09:15
拾贝的笔记
昨晚美股高开低走,不过早盘亚洲交易段美股期指展开反弹,日韩股市低开走高,外围市场
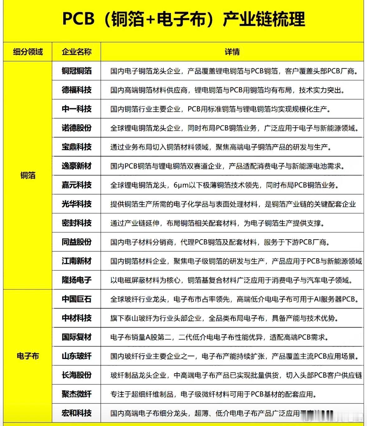
AI+储能双驱动,PCB高端铜箔供需缺口拉大,涨价潮已至(附股)
2026-04-22 09:02
拾贝的笔记
AI+储能双驱动,PCB高端铜箔供需缺口拉大,涨价潮已至(附股)
突发消息打乱节奏!利好来袭却遇利空压制,今天A股大概率震荡,4055点有支撑。利
2026-04-22 08:28
拾贝的笔记
突发消息打乱节奏!利好来袭却遇利空压制,今天A股大概率震荡,4055点有支撑。利
谷歌AI大会引爆!OCS概念迎机遇,核心方向全梳理(附股)
2026-04-21 22:46
拾贝的笔记
谷歌AI大会引爆!OCS概念迎机遇,核心方向全梳理(附股)
固态电池产业链“独一份”龙头梳理(附股)
2026-04-21 19:14
拾贝的笔记
固态电池产业链“独一份”龙头梳理(附股)
政策推动“算电协同”,AI算力爆发带动电力需求,打开新增长空间(附股)
2026-04-21 18:55
拾贝的笔记
政策推动“算电协同”,AI算力爆发带动电力需求,打开新增长空间(附股)
重磅利好!AI全面落地加速,算力需求再迎爆发!
2026-04-21 18:37
拾贝的笔记
重磅利好!AI全面落地加速,算力需求再迎爆发!
缩量1800亿的小阳线,账上今天也是小幅回撤。昆仑,通宇,康盛均已落袋;中芯和拓
2026-04-21 16:39
拾贝的笔记
缩量1800亿的小阳线,账上今天也是小幅回撤。昆仑,通宇,康盛均已落袋;中芯和拓
老贝慷慨分享,内容写的非常清楚,今天启动了!
2026-04-21 14:15
拾贝的笔记
老贝慷慨分享,内容写的非常清楚,今天启动了!
午评:市场缩量轮动,前两天调整的储能,今天走强,AI方向因为一些个股的逐步披露,
2026-04-21 12:38
拾贝的笔记
午评:市场缩量轮动,前两天调整的储能,今天走强,AI方向因为一些个股的逐步披露,
昆仑今天来个大长腿,铁子们觉得有机会吗?
2026-04-21 09:22
拾贝的笔记
昆仑今天来个大长腿,铁子们觉得有机会吗?
利好偏多,A股有望冲4100点利好1. 政策支持分布式光伏、分散式风电发展2.
2026-04-21 08:38
拾贝的笔记
利好偏多,A股有望冲4100点利好1. 政策支持分布式光伏、分散式风电发展2.
早上好,创板有调整诉求,看看上证是否补涨?主线滞涨,那么后面就是震荡轮动预期,板
2026-04-21 08:00
拾贝的笔记
早上好,创板有调整诉求,看看上证是否补涨?主线滞涨,那么后面就是震荡轮动预期,板
第一页
作者信息
拾贝的笔记
感谢大家的关注
分类: 财经
热门分类
体育
NBA
国际足球
中国足球
亚洲杯
科比
综合体育
CBA
推荐
热榜
军事
社会
明星八卦
娱乐
财经
科技
汽车
历史
国际
游戏
动漫
公益
搞笑
商业
互联网
数码
房产
家居
时尚
科学探索
职场
育儿
股票
教育
影视
情感
热点
中国军情
武器
中国南海
投资
楼市
大咖秀
外汇
创业
风口
SUV
豪车
概念车
优惠
新能源
美国
欧洲
朝日韩
俄罗斯
孕期
街拍
恋爱攻略
婚姻
正能量