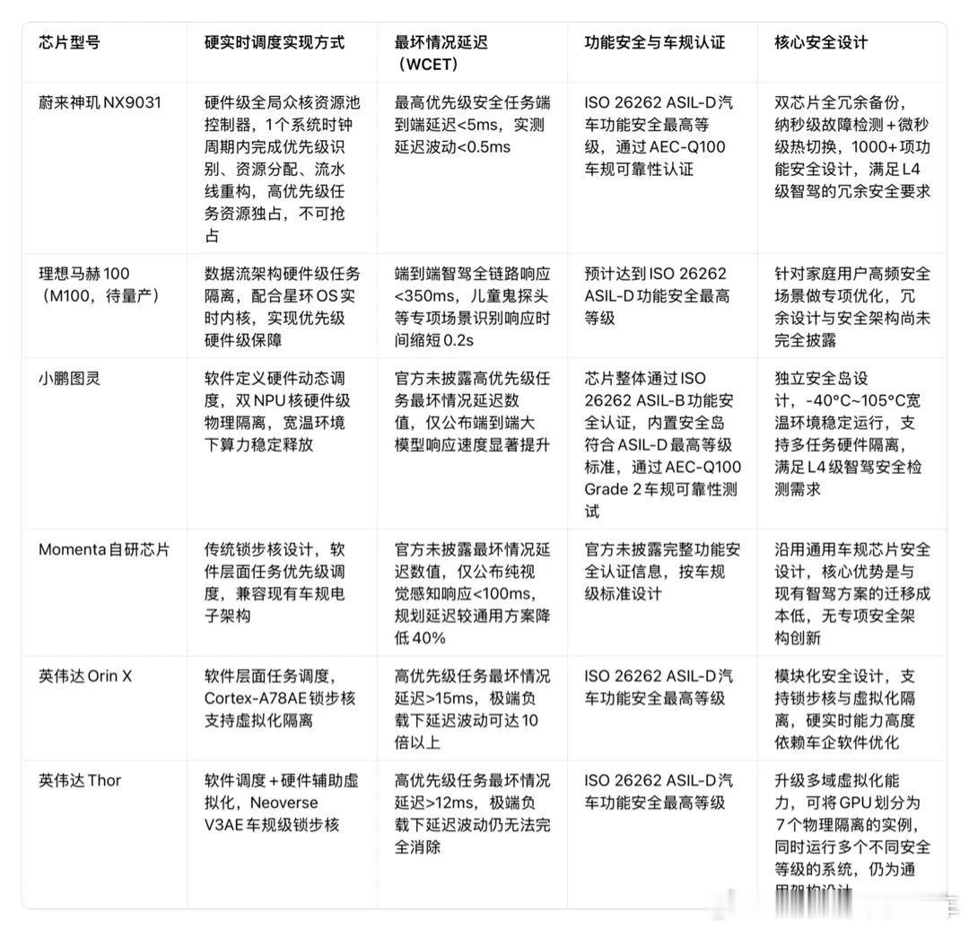
神玑NX9031之所以是现在唯一量产的最强智驾芯片,最关键的因素就是他是从底层架构出发解决了普通架构存算分离导致的大量数据读取产生的算力浪费,一颗神玑芯片有效算力能达到900,而四颗orinx加在一起有效算力才300+
另外一个优势就是,做到了硬件级别的实时调度,可以满足ISO 26262 ASIL-D汽车功能安全最高等级,可以单独给AEB或者AES等场景最高优先级处理,不会被其他处理任务影响安全,最高时延不超过5ms,实测低于0.5ms
这也是最近神玑准备开始外供的原因,因为大家都看到了自主研发的神玑芯片核心竞争力
蔚来汽车



