铭鸿体育资讯网
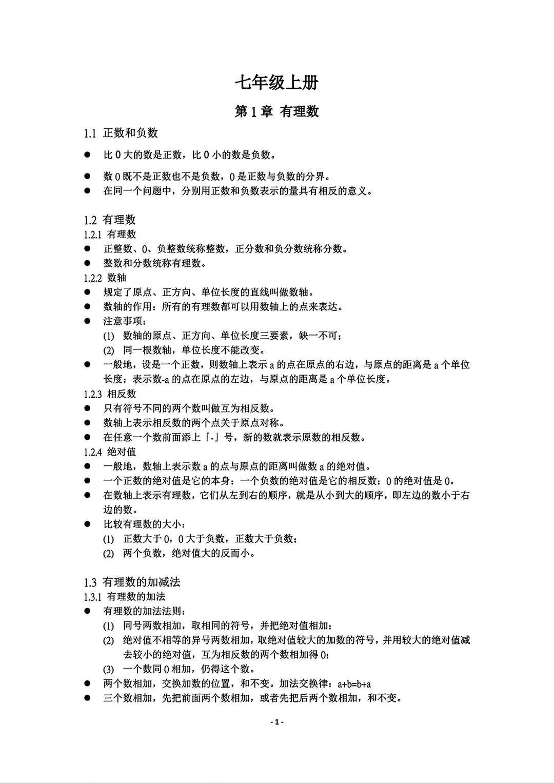
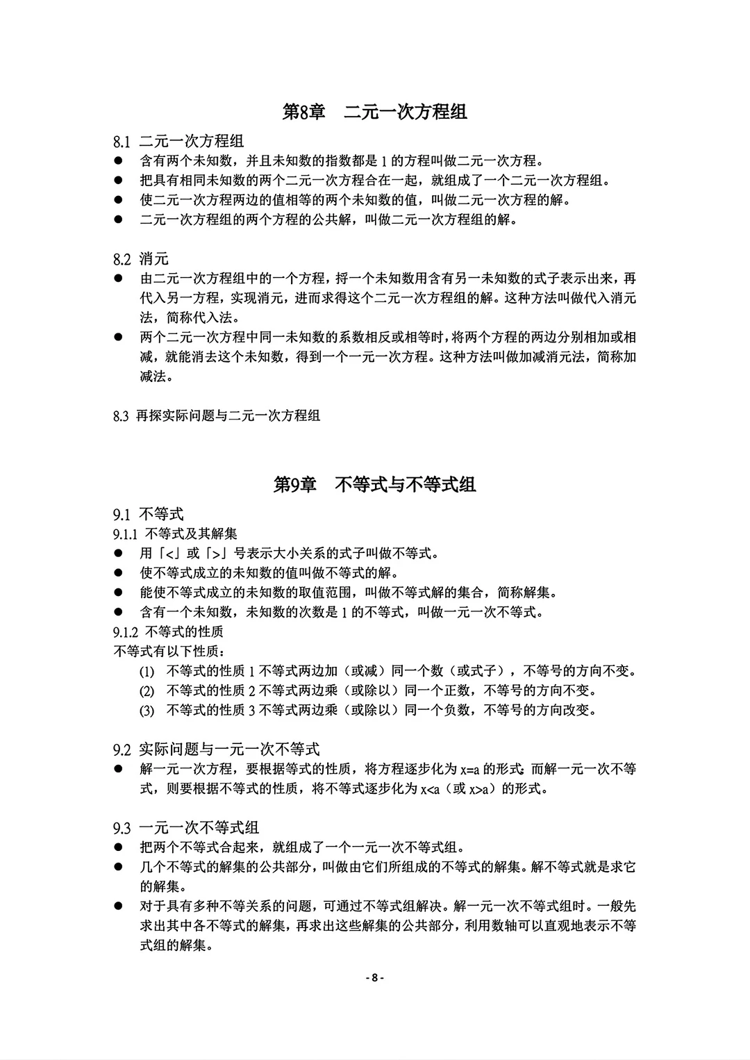
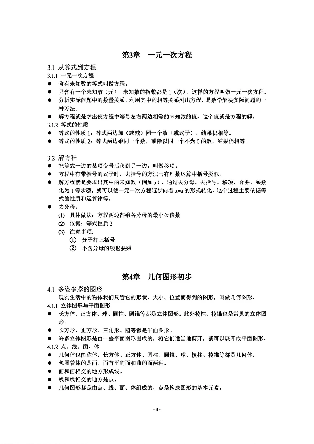
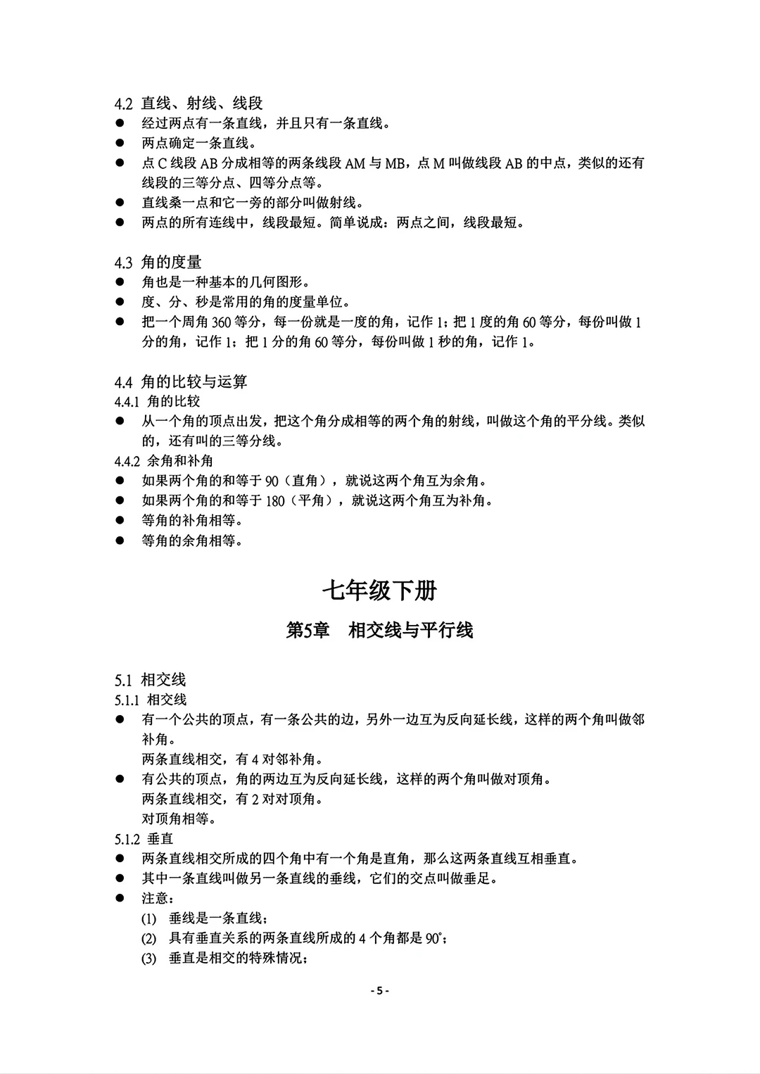
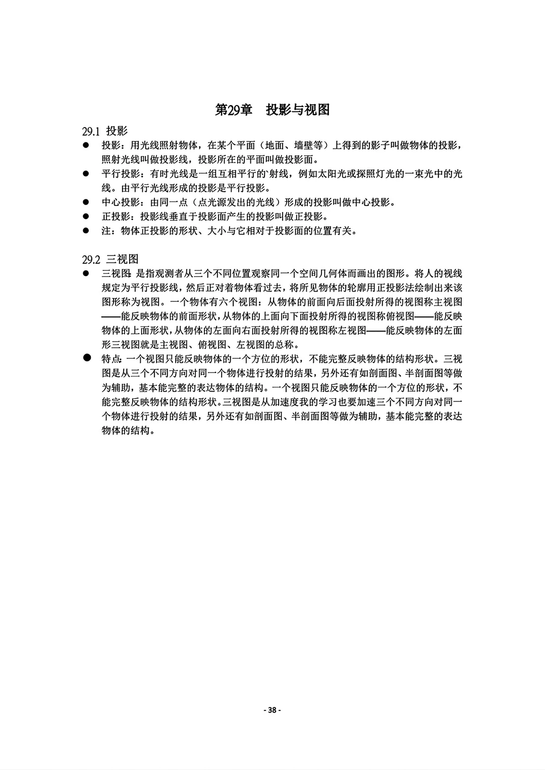
初中数学知识点七到九年级
2026-04-20 23:03:19
兰汐喝茶
教育
共40页PDF从七年级到九年级,适合现在读九年级的孩子
猜你喜欢
小学奥数思维训练求正方形面积思维小学思维数学
2026-04-20
小马教初高中数学
标签:
数学
思维训练
小升初
中小学
谁会?这道题该怎么算?这是几年级的算题啊?
2026-04-17
小兰子娱乐
标签:
中小学
初中的几个潜规则,很多家长还不知道!1、初一成绩就中下,甚至倒数的,基本跟高
2026-04-20
好爸的育儿
标签:
英语
逆袭
中小学
初中数学竞赛登高题难度较大初三的同学如果专注于中考不建议练习除非你有自招
2026-04-10
数学放大镜
标签:
初中数学
数学
中考
中小学
突然觉得小学老师好厉害。
2026-04-14
大学安利
标签:
老师
中小学
小升初
高中,省重点老教师总结的几条规律:1、如果你的孩子没有补课,还能考上中等
2026-04-08
飞兰谈课
标签:
物理
教师
老师
中小学
怎么可能从初中就开始征[捂脸哭]
2026-03-23
春光无限多
标签:
中小学
现在的教育都怎么了?我家孩子上一年级了,周一到周五没有任何作业,问就是在校内完成
2026-04-17
是块小石头
标签:
家教
中小学
热门分类
体育
NBA
国际足球
中国足球
亚洲杯
科比
综合体育
CBA
推荐
热榜
军事
社会
明星八卦
娱乐
财经
科技
汽车
历史
国际
游戏
动漫
公益
搞笑
商业
互联网
数码
房产
家居
时尚
科学探索
职场
育儿
股票
教育
影视
情感
热点
中国军情
武器
中国南海
投资
楼市
大咖秀
外汇
创业
风口
SUV
豪车
概念车
优惠
新能源
美国
欧洲
朝日韩
俄罗斯
孕期
街拍
恋爱攻略
婚姻
正能量