趋势1 :市场复苏艰难,广告主注重“降本增效”,对效果广告更加看重
❑ 趋势2 :由于各互联网平台内容库存越来越庞大,站内的搜索用户在急剧增加,搜索功能也越来越丰富,站内搜索正成为效果广告愈发重要的一个组成部分
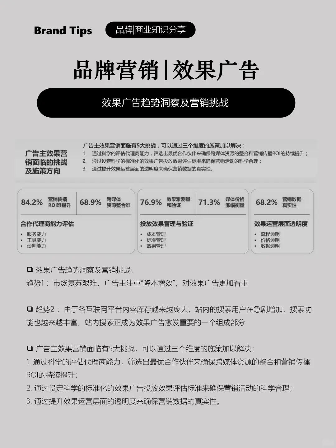
❑ 广告主效果营销面临有5大挑战,可以通过三个维度的施策加以解决:
1. 通过科学的评估代理商能力,筛选出最优合作伙伴来确保跨媒体资源的整合和营销传播ROI的持续提升;
2. 通过设定科学的标准化的效果广告投放效果评估标准来确保营销活动的科学合理;
3. 通过提升效果运营层面的透明度来确保营销数据的真实性。

